6 年
手机商铺
公司新闻/正文
372 人阅读发布时间:2021-08-10 16:59
前列腺癌(Prostate cancer, PCa)是男性最常见的肿瘤之一。对于局部晚期和转移性前列腺癌,雄激素去势治疗最初有效,但最终会发展为耐去势,导致治疗效果差,死亡率高。紫杉醇(Docetaxel, DTX),一种紫杉烷类药物,已被证实可以延长总生存期的标准化疗药物;然而,因为耐药性和严重的副作用,限制了其在癌症化疗中的应用。因此,需要开发生物相容的药物释放平台以减少目前化疗的全身副作用,提高抗癌效果。
随着纳米药物的发展,利用肿瘤微环境响应性的载药纳米传递系统已成为一种很有前途的肿瘤化疗策略。肿瘤细胞相比正常细胞,会产生更高水平的活性氧(Reactive oxide species, ROS),具有活性氧响应性功能基团(如草酸酯键、硫酮)的载药纳米颗粒在肿瘤细胞中可以发生化学结构的变化,进而触发药物释放;同样,肿瘤细胞中的谷胱甘肽(Gltathione,GSH)水平比细胞外基质高出1000倍,含有二硫键(Disulfide bonds, SS)的谷胱甘肽反应性载药纳米颗粒也能在肿瘤细胞内优先释放药物。目前已有载药纳米颗粒被开发出来同时对ROS和GSH做出反应,这为PCa化疗设计无毒、双重响应性纳米颗粒具有重要的参考意义。

▲ 活性氧产生及种类 ▲ 谷胱甘肽
近日,中山大学附属第七医院肾泌尿外科中心庞俊教授课题组针对肿瘤细胞中丰富的ROS和GSH,成功地设计并开发了一种独特的双响应纳米载体(PCL-SS)用于DTX的传递和前列腺癌的治疗。负载DTX的PCL-SS纳米颗粒不仅在正常生理环境中稳定,而且能迅速触发前列腺癌细胞释放DTX。体外实验表明,PCL-SS@DTX纳米颗粒具有良好的生物相容性,对前列腺癌细胞有较强的细胞毒作用,能抑制细胞迁移和侵袭,并诱导细胞凋亡。在荷前列腺癌小鼠体内,PCL-SS@DTX纳米颗粒可在原位肿瘤部位蓄积,通过抑制前列腺癌细胞增殖和诱导细胞凋亡而显著抑制肿瘤生长,且对主要器官无明显损伤。有理由相信,这种双响应性纳米给药系统可能为前列腺癌化疗提供一种有前途的治疗选择。相关成果已发表在国际知名期刊《Materials Science and Engineering: C》。

▲ 前列腺癌原位治疗中PCL-SS@DTX纳米颗粒的制备及ROS和GSH触发DTX释放的示意图


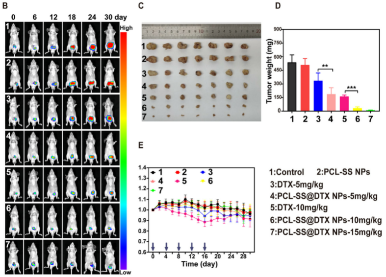
▲ 不同药物组对原位前列腺癌的体内抗癌作用。
(A)、实验计划和实施的时间表。
(B)、使用博鹭腾AniView100拍摄的DU145荷瘤小鼠经不同药物组处理后的体内生物发光图像。
(C)和(D)为各组前列腺肿瘤组织的照片和重量。
(E)、不同药物组小鼠体重变化,箭头表示静脉给药的时间点。


▲ 使用博鹭腾AniView100拍摄的游离DiR和PCL-SS@DiR纳米颗粒在DU145前列腺原位移植瘤小鼠体内的荧光分布图。
(A)、DU145荷瘤小鼠静脉注射游离DiR和PCL-SS@DiR纳米颗粒后的体内荧光图像。
(B)、静脉注射24小时后主要器官和肿瘤组织的体外荧光图像。
(C)、主要器官和肿瘤组织的荧光强度的定量分析。

