慢性髓系白血病(Chronic myeloid leukemia, CML)是一种由造血干细胞染色体t(9;22)(q34;q11)易位引起,并在分子水平上形成Bcr-Abl融合基因的骨髓增生性疾病。使用酪氨酸激酶抑制剂(Tyrosine kinase inhibitors, TKIs)可以缓解疾病,但TKIs耐药性是治疗失败或诱发急性白血病的主要问题。
根据Abl激酶结构域点突变的不同,TKIs的耐药机制主要包括Bcr-Abl依赖型和非Bcr-Abl依赖型。Bcr-Abl依赖型的耐药性最常见,它会干扰小分子酪氨酸激酶抑制剂伊马替尼(Imtatinib, IM)结合和随后的激酶抑制。然而,超过50%的耐药CML患者中并没有Bcr-Abl突变。

▲ 慢性髓系白血病
蛋白激酶C(Protein kinases C, PKCs)在细胞周期调节、增殖、凋亡和造血干细胞分化等多种细胞过程中发挥作用,并和Bcr-Abl协调参与对恶性细胞转化至关重要的几种信号通路。实验和临床证据表明,使用PKC抑制剂可以有效地治疗CML。最近,不同的PKC亚型也被报道参与CML细胞的耐药,但是,PKC信号在CML TKIs耐药中的作用并不清楚。

▲ 蛋白激酶C的晶体结构
近日,贵州医科大学王季石教授课题组根据先前的研究结果:一种泛PKCs抑制剂星孢菌素(Stauroporine)在低浓度下可以有效地逆转K562R细胞(没有任何突变)的IM耐药,因此推测Bcr-Abl非依赖型IM耐药可能是由PKC亚型介导。在此基础上,鉴于白血病干细胞(Leukemia stem cells)在CML TKIs耐药中起基础性作用,研究首次在Bcr-Abl非依赖型TKI耐药的CML患者CD34+细胞中检测到9种PKCs亚型的表达。对PKC亚型异常表达所介导的机制进行深入研究时,使用博鹭腾AniView100多模式动物活体成像系统拍摄的活体成像实验结果,从体内进一步证明PKC-β的过表达与肿瘤耐药密切相关,表明靶向PKC-β过表达可能是克服CML耐药的一种新的治疗机制。
相关成果已发表在期刊《Journal of Cellular Physiology》。

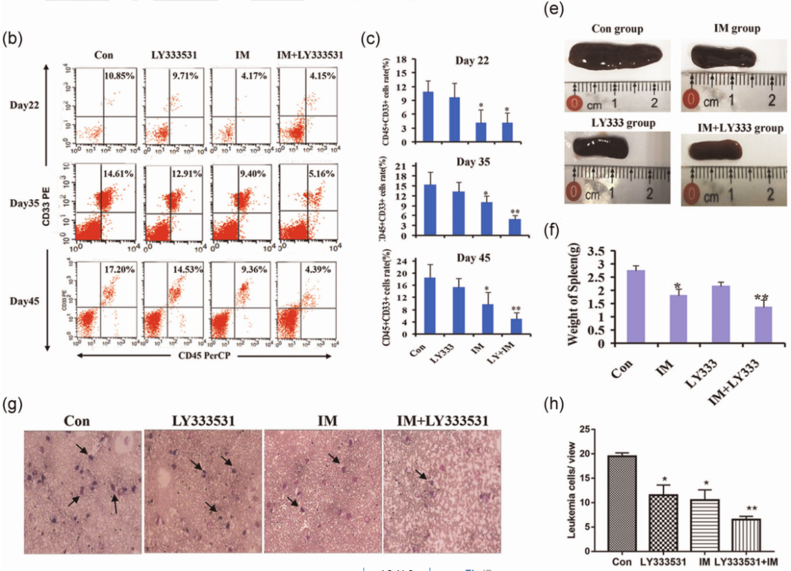
▲抑制PKC-β可增强IM对CML细胞的体内杀伤作用
(a) 博鹭腾AniView100拍摄的不同药物处理的CML小鼠模型中白血病细胞的活体示踪成像图。LY333531: PKCβ 抑制剂。
(b) 流式细胞仪检测各组小鼠CD33+和CD45+细胞。
(c) 直方图显示流式细胞仪检测的各组小鼠CML细胞的差异。
(d) 各组小鼠的生存曲线。
(e、f) 比较各组小鼠脾脏体积和重量。
(g、h) Wright‘s染色检测各组小鼠外周血中CML的进展情况。统计学处理采用t检验。**表示p<0.01,*表示p<0.05。
参考文献
1、Ma D, et al. PKC‐β/Alox5 axis activation promotes Bcr‐Abl‐independent TKI‐resistance in chronic myeloid leukemia[J]. Journal of Cellular Physiology, 2021.
2、Zubair M S, et al. Cembranoid Diterpenes as Antitumor: Molecular Docking Study to Several Protein Receptor Targets[C]// International Conference on Computation for Science & Technology. 2015.