广州博鹭腾生物科技有限公司

6

手机商铺

qrcode
商家活跃:
产品热度:
  • NaN
  • 0.6000000000000001
  • 1.6
  • 0.6000000000000001
  • 3.6

广州博鹭腾生物科技有限公司

入驻年限:6

  • 联系人:

    魏生

  • 所在地区:

    广东 广州市 黄埔区

  • 业务范围:

    耗材、书籍 / 软件、实验室仪器 / 设备、试剂

  • 经营模式:

    生产厂商

在线沟通

公司新闻/正文

【文献速递】管状上皮细胞外泌体稳定表达HIF-1α(低氧诱导因子蛋白)后可诱导巨噬细胞糖酵解反应

1040 人阅读发布时间:2022-09-07 16:12

南方医科大学南方医院内分泌代谢科-薛姚明老师团队近期在BMC子刊分子医药(6.376/Q1)在糖尿病肾病发展进程研究中发现通过管状上皮细胞外泌体稳定表达HIF-1α(低氧诱导因子蛋白)后可诱导巨噬细胞糖酵解反应。

【文献速递】管状上皮细胞外泌体稳定表达HIF-1α(低氧诱导因子蛋白)后可诱导巨噬细胞糖酵解反应

前沿背景: 蛋白尿(Albuminuria)是糖尿病肾病(DKD)的一个标志,促进其进展,导致肾纤维化。肾巨噬细胞功能复杂,并受巨噬细胞代谢状态的影响。然而,糖尿病肾巨噬细胞的代谢状态以及蛋白尿对巨噬细胞代谢状态的影响尚不清楚。

医学诊断: 正常尿液中含少量小分子蛋白,若尿蛋白超过150 mg/24h或100 mg/L,蛋白定性试验阳性,称为蛋白尿。蛋白尿持续超过0.15 g/d,常为病理性,是人体肾脏疾病的可靠指标(引自msdmanuals.cn )

【文献速递】管状上皮细胞外泌体稳定表达HIF-1α(低氧诱导因子蛋白)后可诱导巨噬细胞糖酵解反应

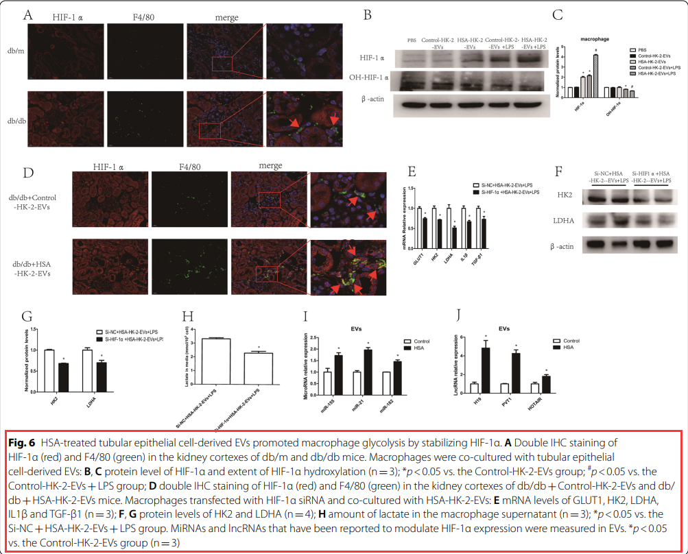
研究方法: 利用透射电镜、纳米颗粒追踪分析和Western Blotting对来自管状上皮细胞(HK-2)的胞外囊泡(EV )进行评价。用RT-qPCR和WB检测HSA 处理的HK-2细胞来源EV 共培养的巨噬细胞中糖酵解酶的表达。在HIF-1α 相关的siRNA干扰预转染的巨噬细胞与人血清白蛋白(HSA)处理的HK-2细胞来源的EV 共培养中,作者探索了EV分泌相关的HIF-1α蛋白在介导糖酵解中的潜在作用,并使用WB测定了HIF-1α羟基化的程度。

【文献速递】管状上皮细胞外泌体稳定表达HIF-1α(低氧诱导因子蛋白)后可诱导巨噬细胞糖酵解反应

如上图所示,敲低HIF-1α可逆转GLUT1、HK2、LDHA表达水平、乳酸生成以及IL1β、TGF-β1表达的升高。这些结果表明,HSA刺激的HK-2细胞EV通过HIF-1α信号通路介导巨噬细胞糖酵解。然后,作者探索了HSA处理的HK-2细胞来源的EV如何调节HIF-la的稳定,并发现了一些miRNAs (Jiao等人2017;Sun等人2020;)和IncRNAs (Guo et al. 2018;) 此外,作者还通过尾静脉给db/db小鼠注射囊泡EV,每周两次一共4周。用CD11b微球分离肾巨噬细胞,用免疫组织荧光法确定这些巨噬细胞中糖酵解酶和HIF-1α的水平。

结论: 糖尿病肾巨噬细胞与HSA 处理的HK-2细胞共培养后糖酵解被激活;从机制上看,HSA 刺激的HK-2细胞产生的EV 通过稳定HIF-1α来加速巨噬细胞的糖酵解。作者还发现,在HSA 处理的HK-2细胞来源的EV 中,一些miRNAs和IncRNAs被报道可以稳定HIF-1α的表达。目前研究表明,蛋白尿通过稳定HIF-1α,经小管上皮细胞来源的EV 诱导肾巨噬细胞糖酵解,表明调控巨噬细胞糖酵解可能为糖尿病肾病患者,特别是大量蛋白尿患者提供一种新的治疗策略。

【文献速递】管状上皮细胞外泌体稳定表达HIF-1α(低氧诱导因子蛋白)后可诱导巨噬细胞糖酵解反应

关键词: #糖尿病肾病 #细胞外囊泡EV #巨噬细胞听 #HIF-1α蛋白调控糖酵解反应 文中WB免疫印记-ECL实验使用广州博鹭腾多功能凝胶成像工作站(#Gelview6000Pro),我们可以清晰地看到随时间积累的不同丰度HIF-1α二聚体差异以及羟化水平(图6-B)


参考文献
①Jia Y, Chen J, Zheng Z, Tao Y, Zhang S, Zou M, Yang Y, Xue M, Hu F, Li Y, Zhang Q, Xue Y, Zheng Z. Tubular epithelial cell-derived extracellular vesicles induce macrophage glycolysis by stabilizing HIF-1α in diabetic kidney disease. Mol Med. 2022 ②Aug 12;28(1):95. Doi: 10.1186/s10020-022-00525-1. PMID: 35962319; PMCID: PMC9373297.
③https://www.msdmanuals.cn/professional/genitourinary-disorders/glomerular-disorders/overview-of-nephrotic-syndrome
④Coresh, Josef, et al. “Change in albuminuria and subsequent risk of end-stage kidney disease: an individual participant-level consortium meta-analysis of observational studies.” The lancet Diabetes & endocrinology 7.2 (2019): 115-127.
⑤Guo, Jian-Rong, et al. "Autologous blood transfusion augments impaired wound healing in diabetic mice by enhancing lncRNA H19 expression via the HIF-1α signaling pathway." Cell Communication and Signaling 16.1 (2018): 1-17.
⑥Jiao X, Xu X, Fang Y, Zhang H, Liang M, Teng J, et al. miR-21 contributes to renal protection by targeting prolyl hydroxylase domain protein 2 in delayed ischaemic preconditioning. Nephrology. 2017;22(5):366–73.

上一篇

【文献速递】间质性肺病(ILD)早诊标志物领域有重要新发现

下一篇

[文献速递 ] 7-甲基黄嘌呤参与改善“眼病近视进展“有关的视网膜上皮RPE细胞膜受体蛋白的分子调节机制

更多资讯

我的询价